9月8日消息,近日,中国新就业形态研究中心发布最新研究成果——《城市出行的就业韧性:网约车司机就业图景与职业表现(2025)》报告。
报告显示,网约车司机月均收入7623元,在六类蓝领职业中(网约车司机、外卖员、货车司机、快递员、制造业普工、建筑工)位列第二。
一线城市日均上线时间大于等于8小时的网约车司机平均收入为11557.1元。相比其他蓝领职业,网约车司机的收入满意度较高。
网约车工作工时弹性高,司机可以依据个人与家庭需求自由上线或休息。50.3%的网约车司机认为自己“工作时间长”,这一比例在外卖员、货车司机和建筑工分别为68.7%、70.27%、85.1%。
绩效与认可方面,77.7%的司机反馈可以通过透明账单了解收入及抽成比例。比较而言,仅24.23%的货车司机对运费有信心,75.77%的司机担心货主拖欠运费。
成长与职业机会方面,网约车司机安全培训覆盖率高达95%,继续从事意愿也达到最高(75.7%);外卖员培训率82.3%,留任意愿68.4%;货车司机与建筑工的培训覆盖率仅65.22%和71.5%,对应的留任意愿则降至50.29%与46.8%。
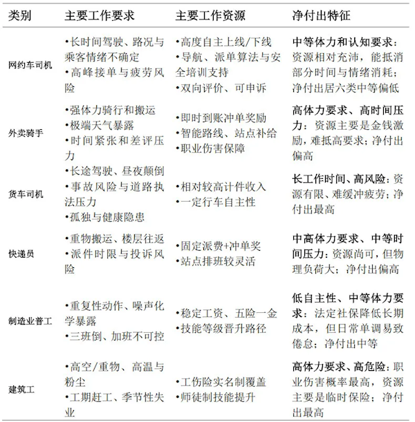
报告还比较了不同蓝领岗位的净付出,即工作要求与工作资源的比较。工作要求越高、工作资源越少,则该职业的净付出越重。
总体而言,网约车司机的净付出属于中等偏低水平。
本文转载于快科技,文中观点仅代表作者个人看法,本站只做信息存储
阅读前请先查看【免责声明】本文来自网络或用户投稿,本站仅供信息存储,若本文侵犯了原著者的合法权益,可联系我们进行处理。 转载请注明出处:https://m.5aksw.com/w/34628.html



