9月8日消息,今日上午,抖音集团副总裁李亮在社交平台发文表示,封禁了1000多个利用AI仿冒“于东来”黑灰产团伙账号。
原文如下:
今年一季度我们发现平台出现大量利用AI仿冒“于东来”语音、形象,违规营销带货的账号和内容,这些黑灰产的行为不仅侵犯了相关企业的权益,还严重误导了消费者。
封禁这1000多个黑灰产团伙账号的同时,我们还把相关线索举报给了监管部门。经过调查,泉州市丰泽区市监局没收相关企业违法所得并处罚款15万元。
AI带来技术进步的同时也被很多黑灰产盯上,针对这些滥用AI的行为抖音一直在重点治理。对于相关违法违规内容,欢迎大家共同监督。
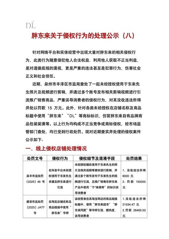
值得一提的是,在9月4日晚,胖东来商贸集团有限公司发布《胖东来关于侵权行为的处理公示(八)》。
据公示内容,其中也提到了上述抖音集团李亮所公布的泉州市丰泽区市监局对某企业罚款内容。
据介绍,福建省泉州市丰泽区市监局查处了一起侵权案件,其行为为未经授权使用于东来照片及视频进行剪辑,并通过多个账号发布视频引流、推广销售商品,严重误导消费者,泉州市丰泽区市监局没收其违法所得并处以罚款15万元。
此外,胖东来还公示了10起侵权行为,包括针对各类未经授权在店铺名称及商品标题中使用“胖东来”“DL”等商标标识,仿冒胖东来自有品牌商品包装装潢等行为。
公示显示,以上行为均构成不正当竞争或商标侵权,经市场监管部门查处,已受到行政处罚。
此前在9月1日,胖东来商贸集团有限公司曾发布关于举报制、售假冒自有品牌商品奖励声明,对提供违法事实关键证据的有效线索,经查证属实且被举报对象受到相关行政处罚、构成刑事犯罪的,胖东来核实后,给予举报者含税1万-500万元的奖励。
本文转载于快科技,文中观点仅代表作者个人看法,本站只做信息存储
阅读前请先查看【免责声明】本文来自网络或用户投稿,本站仅供信息存储,若本文侵犯了原著者的合法权益,可联系我们进行处理。 转载请注明出处:https://m.5aksw.com/w/34605.html



