想了解目前最火的直播带货平台有哪些?哪个平台最适合新手入门?哪个平台流量最大、转化效果最好?不同平台在用户群体、运营模式和佣金政策上有什么差异?
10月21日,天猫双11活动正式开启。和往年相比,直播电商在今年双11促销大战中的作用更加瞩目。南都记者留意到,在天猫举办双11活动的同时,除了京东、拼多多等电商平台外,快手也推出年度战略级项目“116购物狂欢节”,抖音则在双十一期间开启抖音宠粉节。
有意思的是,根据南都今日发布的《2020直播带货趋势报告(下篇)》显示,就在双11前夕,抖音直播中第三方来源的商品不再支持进入直播间购物车,抖音小店平台来源商品则不受影响。至此,抖音直播将不再给淘系引流,快手成为唯一允许跳转第三方平台的主流直播带货平台。这也意味着,淘宝、快手、抖音这三家平台都试图在直播电商环节形成自己的闭环。
为此,《报告(下篇)》从跳转第三方平台情况、平台抽佣模式、结款账期、流量来源等维度,对淘宝直播、抖音直播、快手直播、微信小程序直播以及头条小店直播(今日头条、抖音、火山、西瓜)进行比较分析发现,尽管当初切入直播带货的场景不同,但就目前来看,各平台入局电商的商业化逻辑最终殊途同归。
自有直播链路中微信暂不收取佣金分成
《2020直播带货趋势报告(下)》显示,目前淘宝、抖音、快手以及微信小程序都有自己的电商生态闭环建设,四家平台均可以在平台内的自建店铺完成从直播到购买、售后等全过程。其中,抖音小店为“四端一店”,即商家开通抖音小店后,可以在字节跳动旗下的今日头条、抖音、火山、西瓜四家平台统一管理,而这四家“字节系”平台都有直播带货功能。
此外,在直播平台内的电商系统交易时,参与分成的主体有商家、主播、MCN以及直播平台。其中,主播和MCN按照一定的比例,直接参与销售额的佣金分成,而直播平台则在结算环节通过收取技术服务费的形式,从佣金或交易额中分成。一般来说,主播和MCN可以获得的佣金比例在15%-40%左右,而直播平台的抽成,则根据各平台规则各有不同。
《报告(下)》显示,淘宝直播的抽成主体除了淘宝平台,还包括阿里旗下的营销平台阿里妈妈。淘宝直播白皮书显示,淘宝直播目前有两种分成模式:即CPS(按销售量收费推广模式)结算模式和V任务模式。在CPS结算模式下,阿里妈妈、淘宝、主播加MCN,三方的佣金分成比例是1:2:7,也就是说阿里妈妈和淘宝作为平台方,将从佣金中一共抽取三成费用,MCN和主播则根据自行约定的比例从剩下的七成中分成。
而在V任务模式下,淘宝平台目前不参与分成,佣金会全部结算给主播和MCN,但V任务模式只支持入驻淘宝机构平台的主播和MCN使用。V任务模式下,先由主播和MCN在V任务平台发布包括坑位费在内的报价,商家选定后拍下付款,再由主播和MCN“接单”,以完成合作。也就是说,V任务平台本身就是一个闭合的主播、商家合作平台。据官网数据显示,目前阿里V任务平台已经有超过2000家入驻机构、超过80万主播入驻平台。
与淘宝不同,抖音和快手抽成的基数是交易额而不是佣金。抖音根据不同类目,对小店成交额收取一定比例的技术服务费。抖音学堂显示,食品饮料、酒类生鲜、3C数码、汽车等利润较低的产品技术服务费率为2%,服装鞋靴、美妆护肤、家居日用等利润较高的产品,技术服务费率为5%。
除技术服务费外,抖音小店上架不同类目的产品还需要缴纳不同基数的保证金,根据商家身份从个体工商户、企业、个人的区别,保证金最低500元,最高可达20000元。
抖音保证金标准图
快手小店与抖音小店类似,也是通过收技术服务费和保证金的形式从商家处抽成。服装鞋靴、玉石、玩具等类目扣点是交易额的5%,食品饮料、生鲜酒类等产品的扣点则是2%。企业店铺的保证金从1万元到2万元不等。
快手部分品类资费标准图
在今年刚投入使用的微信官方小程序直播带货,则是四家平台中门槛最低,也是唯一官方平台目前暂时不参与抽成的直播平台。小程序直播开始内测之初,可与商家自有的小程序商城打通,实现直播带货功能,而微信平台并不收取费用,这也使初期的小程序直播主体主要是商家。
值得一提的是,近日,微信视频号正在内测打通微信小商店、微信直播功能,这也进一步降低了在微信直播带货的门槛,使直播带货的主体从商家拓展到了视频号达人。此外,和抖音小店、快手小店相比,微信小商店并不会对交易额有任何抽成,也没有保证金要求。
仅快手允许跳转第三方购物平台
10月9日起,抖音直播中第三方来源的商品不再支持进入直播间购物车,抖音小店平台来源商品则不受影响。此前,小程序直播和淘宝直播就一直不允许跳转到站外交易。就目前来看,快手是唯一一个允许跳转第三方平台的主流直播带货平台。
在跳转第三方电商平台交易时,参与分成的主体除了主播、MCN、直播平台外,还加入了电商平台,这使得使用第三方平台的成本远大于快手自有小店。快手目前接入的第三方电商平台有淘宝、有赞、魔筷、拼多多和京东五家,而每家平台,快手和相应的电商平台都是不同的抽成模式。
在跳转到第三方平台的交易中,快手对淘宝商品不收取技术服务费,对有赞、魔筷、拼多多收取实际交易金额的5%,对京东则是收取佣金部分的50%。
而第三方电商平台中,淘宝则要收取实际成交金额的6%作为内容场景服务费,并扣除主播佣金收入的10%作为技术服务费;有赞对CPS产品收取佣金的10%,对非CPS产品仅收取开店费用,魔筷也仅收取开店费用;拼多多和京东则不收取费用。
对比来看,各电商平台中,淘宝对主播和商家的抽成比例最高。但不论是淘宝、有赞、魔筷、拼多多和京东,快手的抽成和电商平台的抽成加起来后,都远大于使用快手自有小店的2%-5%的抽成。也就是说,快手主播跳转到第三方购物平台的运营成本高于快手小店的运营成本。
光大证券统计的数据显示,快手跳转第三方平台的占比是24%。直播流量服务平台壁虎看看创始人快抖大叔则告诉南都记者,快手目前跳转包括淘宝、有赞、魔筷等第三方平台的比例在50%左右,“尽管快手没有封掉第三方电商,但是主播也都更喜欢用官方小店,因为使用官方小店的链路最短,成交转化率是最高的,抽成也是最少。更何况快手还在官方小店的成交上面做了一些引导交易的手段”。
微信账期最短快手用户不爱确认收货
除抽成不同外,四家直播平台还对主播和商家有着不同结款账期,这也影响着交易内闭环的成交活跃程度。
淘宝直播白皮书显示,淘宝对机构主播(即在淘宝上签约了MCN的主播)和个人主播采取不同的结款方式,机构主播放款时间为订单结束后(即买家确认收货后)次月的最后一个工作日,个人主播放款时间为订单结束后次月的20日。也就是说,尽管商家可以在订单结束后拿到货款,但主播和MCN却要等相当久,最多长达近两个月,最少也要近20天。
而抖音小店给主播和商家的结款时间均为订单结束后七个工作日,快手官方小店、有赞、魔筷的结款时间均为确认收货后7天。微信小商店则是在用户确认收货后就会把款项结给商家。
直播电商服务商上海镁喵总经理卫晓伟告诉南都记者,由于账期的不同,快手的头部主播更愿意选择支持快手小店,“如果是播淘宝商品的话,他的资金账期太久了,主播借款也很麻烦,所以不少强势的主播,一定是愿意上快手小店链接,而不是上淘宝的链接”。
快抖大叔则认为,如果快手自有小店的账期再快一些,结款再清晰一点,快手甚至不需要像抖音一样断掉外链,主播和商家就会全部主动选择快手自有小店,“对于商家来说,一场直播涉及几千万,账期的不同对他们的选择是很有影响的”。
值得一提的是,南都记者采访到的多位做快手直播电商从业者都表示,快手许多用户并不喜欢主动确认收货,绝大多数消费者都是下单后等待订单自动确认收货,这也会使账期拖更久,但即使是拖到七天后自动确认收货,账期也最多是14天,仍然远远低于使用淘宝结款的等待时间。
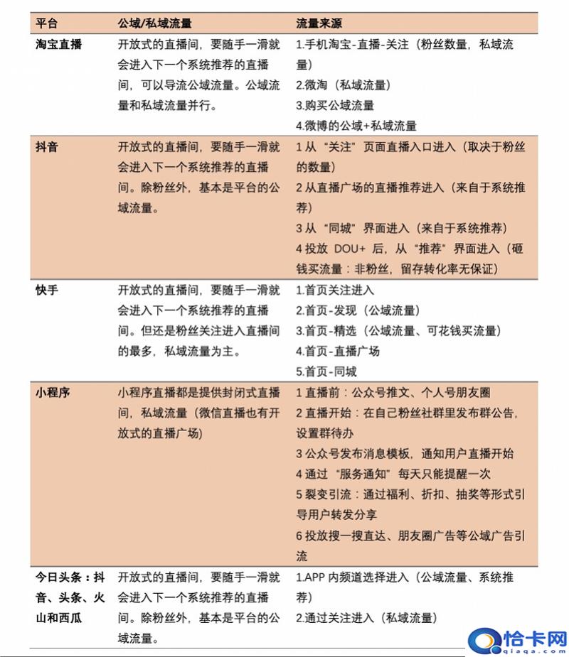
私域和公域流量共存成各平台共识
从流量来源看,抖音直播仍以公域流量为主,快手直播以私域流量为主,淘宝直播体现出私域流量和公域流量共存的特征,微信直播则是极强的私域流量加持。
目前淘宝、抖音、快手的流量入口都有以粉丝为主的关注入口,以及提供公域流量的开放式页面,但三者的流量来源仍有很大区别。
同样使用抖音小店带货的头条、火山、西瓜等平台,也延续着“字节系”的一贯风格,通过在用户首页推荐的方式,用公域流量为主播导流。
“抖音是刷的,快手和淘宝是玩的”,快抖大叔这样解释抖音的公域流量和后两者的区别,“淘宝直播也有私域流量,不然不会成就薇娅和李佳琦。”在快抖大叔看来,尽管淘宝直播的推荐页面也是以公域流量为主,但淘宝直播极强的马太效应,也使李佳琦、薇娅这类头部主播事实上形成了自己的私域流量。
相比之下,微信直播到目前为止的导流方式几乎全部都是使用私域流量。尽管微信小程序中也有直播广场,但用户看直播的主要入口还是直播前公众号推文、个人号朋友圈,以及小程序对订阅用户的服务通知等。但视频号直播功能上线后,视频号中的推荐页面也将成为微信直播的公域流量来源。
本网通过AI自动登载内容,本文来源于互联网或用户投稿,仅代表原作者观点和立场,本站仅做信息存储供学习交流。
阅读前请先查看【免责声明】本文来自网络或用户投稿,本站仅供信息存储,若本文侵犯了原著者的合法权益,可联系我们进行处理。 转载请注明出处:https://m.5aksw.com/w/31754.html






