当前产品用户增长缓慢,活跃度持续下降,市场竞争力不足。急需制定一套系统化的运营方案,明确目标用户、推广策略及执行路径,以提升产品影响力和市场占有率。
运营工作中的黄金 3 件套,写计划,改计划,执行计划。
之前有个事情我不断挺困惑的,为什么网络上大家都在开玩笑说,说再努力也比不过做 PPT 的。后来我明白了,这句话,仿佛是真的。一切带汇报、计划、成果呈现的东西,都是向上展现的通道,写得好真的很重要。
因而,作为一名合格的运营汪,写得一手好计划,是必需要修炼的才能。在修炼的路上,关于如何写一份完好的运营计划,最近有几点本人的考虑,写出来与大家分享讨论一下。
1、为什么要写计划?
我觉得脱离这个问题单独去聊如何写计划是没有意义的,所以这个“哲学问题”必需优先讨论。听到过很多对工作的定义,但我最认可的一个是这样论述的:社会就是一个问题的汇合体,一个充溢问题的“渣滓场”,公司/老板愿意付钱给你,中心目的都为了让你来处理问题的。而计划,就是一份呈现你本人做一件事之前的思绪和方案。
因而,写计划的主要目的有两个:
1.让指导/客户晓得你的想法和思绪
2.可以让本人做到三思然后行,后期的执行杂乱无章,有据可依。
很多人写计划之所以痛苦,是在于总是觉得这份计划是在给客户写,或者给指导、老板写的,写得好的驱动力,来源于时辰记住是在给本人写,协助本人梳理思绪,后续更好的去布置本人的工作。
2、撰写运营计划的思绪
既然明白了撰写计划的目的是展现做事思绪并方案执行,一切计划的撰写都应该时辰记住这两个点。
1.如何展现思绪?简单来说,就是你在什么背景下做这件事,你要达成怎样的目的,怎样权衡你达成目的的结果?
关键词:背景、现状、目的、结果
2.如何展现执行方案?考虑你要达成这件事的详细执行战略是什么?(人、事、财、资源、时间排期等)有没有风险预案。
关键词:执行战略、风险管理
写计划的根本逻辑大约都是这样的,本节内容没什么特别的,保证构造完好性我得拎出来停止思绪的阐明,才好停止下一节论述。
3、应用运营思想反推计划
去年写过一篇文章:如何用”运营思想“选择跑步配备?分离本人的喜好论述了如何肯定目的、拆解目的、资源清点、调研、制定方案以及如何 check 调整。
而在我们写计划中,这套思绪也同样适用。而如何培育、应用「运营思想」这个话题值得我们讨论下。
由于我平常本人写一些东西,有时也帮身边的朋友提一些力所能及的倡议,有朋友问过我,我看你写的运营的东西还挺有那回儿事的,像你这种的运营觉得、思想是如何学习的呢。我也从事运营这件事没多长时间,很多事情、细节也还在学习中,但脑海里只是有一个大约的框架。
之前在书中学习到一个思想方式值得大家理解一下。
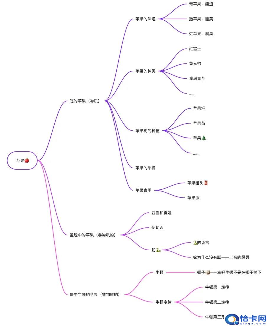
当你提到苹果的时分,你首先想到的是什么?有的人想到了是吃的苹果或者苹果罐头或者是乔布斯手中的手机,这样的思绪其实是相对错乱的。而正确的拆解「苹果」这一思绪应该是
同理,实践运营过程中如何停止思绪拆解和目的拆解,只需目的明白,思绪都是相通的。
比方,在在线教育行业这一阶段我们的运营目的是要提升学员的续课率,那能够将续课率的影响要素全部梳理出来,如下图:(只是举例,因公司和不同指标的差别,表述不一定精确)
前一个指标的率越高则漏到下一层的数据越高。梳理完影响要素后,我们继续往下拆解影响因子,比方,在作业提交率上,我们可思索到的影响因子有:
1.作业难易水平(内容)
2.作业系统操作复杂水平(产研)
3.触达频次(运营)
4.触达内容(运营)
5.触达方式(运营)
6.完成作业的奖励机制(运营)
…….
以上每一个环节还能够继续往下拆,主要就是需求思索每一层的影响作业提交率的影响因子,梳理出来后,再分离清点本身资源,制定方案。如,人员分工、时间节点排期、运营预算和所需资源等。
如何均衡资源与效益,能够参考「运营立方体」的概念。(有时机再讲)
以上举例偏 C 端,在 B 端场景照旧适用,不过将指标换成托付称心度、好评率等。
本网通过AI自动登载内容,本文来源于互联网或用户投稿,仅代表原作者观点和立场,本站仅做信息存储供学习交流。
阅读前请先查看【免责声明】本文来自网络或用户投稿,本站仅供信息存储,若本文侵犯了原著者的合法权益,可联系我们进行处理。 转载请注明出处:https://m.5aksw.com/w/31302.html


