请问2023年天津二本录取什么时候开始?能否提供全国高考录取的具体时间表,方便考生和家长及时查询相关信息?
很多同学关心2023高考录取结果什么时候公布?2023年全国高考录取工作将于7月上旬开始,8月底结束,各省各批次录取时间不一样,本文为大家整理全国高考录取时间2023年具体时间表,包括本科一批录取时间、本科二批录取时间以及专科批次录取时间,供查阅。
高考录取时间2023年时间表(各省各批次):
1、上海2023高考录取时间
本科批次:7月19日-8月1日(包括征集志愿录取时间);
专科批次:8月5日-9日。
时间录取批次
7月5日前强基计划校测及录取(具体以各招生院校要求为准)
7月7日零志愿批次录取
7月7日—17日本科提前批次、本科艺体类批次院校录取
7月18日地方农村专项计划批次录取
7月19日—8月1日本科普通批次院校录取(包括2次征求志愿)
8月3日—5日专科艺体类批次和专科提前批次录取
8月5日—9日专科普通批次投档录取
2、北京2023高考录取时间
本科批次录取:7月6日至7月21日
专科批次录取:7月23日至29日
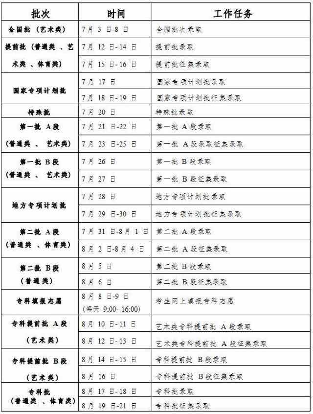
3、吉林2023高考录取时间
本科提前批录取:7月12日-14日;
本科一批A段录取:7月21日-22日;7月23日-25日本科一批A段征集录取;
本科一批B段录取:7月26日;7月27日第一批B段征集录取;
本科二批A段录取:7月31日-8月1日:8月2日-8月4日本科二批A段征集录取;
本科二批B段录取:8月5日;本科二批B段征集录取时间8月6日;
专科批次录取:7月17日-18日,专科批次征集录取时间8月19日-21日。
4、浙江2023高考录取时间
(一)普通类提前录取
第一段:
第一志愿投档:7月11日8:30
退档录检结束:7月11日16:30
第二志愿投档:7月12日8:30
退档录检结束:7月12日11:00
第三志愿投档 :7月12日14:30
退档录检结束:7月12日16:30
第四志愿投档:7月13日8:30
退档录检结束:7月13日11:00
第五志愿投档:7月13日14:30
退档录检结束:7月13日16:30
军校征求志愿:7月14日上午
军校征求志愿投档:7月14日14:00
军校征求志愿录取:7月14日17:00
高校专项计划及高水平艺术团投档:7月14日20:30
高校专项计划及高水平艺术团录取:7月15日10:00
高水平运动队投档录取 :7月15日10:30
地方专项计划投档录取:7月15日11:30
第二段:
第一志愿投档:7月15日14:30
退档录检结束:7月15日16:30
第二志愿投档 :7月16日8:30
退档录检结束:7月16日11:00
第三志愿投档:7月16日14:30
退档录检结束:7月16日16:30
第四志愿投档:7月17日8:30
退档录检结束:7月17日10:00
第五志愿投档 :7月17日10:30
退档录检结束:7月17日12:00
5、江西2023高考录取时间
提前批本科录取:7月8—13日(艺术类16日结束);
本科一批录取:7月14—23日;艺术类本科平行志愿:7月17—22日;
本科二批录取:7月24日—8月1日;艺术类本科单志愿、三校生类艺术本科:7月23-30日;
提前批高职(专科)录取:8月2—4日;
高职(专科)录取:8月5—11日。
6、贵州2023高考录取时间
录取时间为7月7日到8月20日
7、天津2023高考录取时间
7月底至8月初,各批次录取具体时间暂未公布,请保持关注。
8、海南2023高考录取时间
录取工作,共分3个批次进行,从7月9日开始至8月15日结束,各批次录取具体时间如下:
本科批录取时间:7月22日-29日,预计征集时间7月25日、27日;
专科批录取时间:8月9日-15日,预计征集时间8月11日、14日。
9、四川2023高考录取时间
7月初至8月中旬开展招生录取工作,各批次录取具体时间暂未发布。【趣元素】#王思平#
10、甘肃2023高考录取时间
7月5日开始,8月20日结束,各批次录取具体时间暂未公布。
11、内蒙古2023高考录取时间
1)本科提前批录取时间:7月10日-14日;
7月10日:本科提前批A文理科、蒙授文理科,专科提前批中需进行政治考核(考察)、面试、体能测试的公安、司法类等院校(专业)录取结束。
7月14日:本科提前批B文理科、蒙授文理科院校录取结束。
2)本科一批录取时间:7月16日-21日;
7月16日:院校下载考生第一志愿信息,并在规定时限内完成第一志愿录取;前一志愿完成录取后,公布剩余招生计划,网上征集考生志愿;院校依次对后续志愿考生进行录取。#济公#
7月21日:本科一批录取结束。
3)本科二批录取时间:7月26日-31日
7月26日:院校下载考生第一志愿信息,并在规定时限内完成第一志愿录取;前一志愿完成录取后,公布剩余招生计划,网上征集考生志愿;院校依次对后续志愿考生进行录取。
7月31日:本科二批录取结束。#武侠#
本网通过AI自动登载内容,本文来源于互联网或用户投稿,仅代表原作者观点和立场,本站仅做信息存储供学习交流。
阅读前请先查看【免责声明】本文来自网络或用户投稿,本站仅供信息存储,若本文侵犯了原著者的合法权益,可联系我们进行处理。 转载请注明出处:https://m.5aksw.com/w/25249.html



