随着天气变冷、气候变干,一个非常折磨的问题,又“准时”找上了很多人——嘴唇发干、反复起皮。
有的朋友更惨,痂皮脱落后,嘴唇还会红肿出血,一吃热的、辣的,立刻让人“痛苦面具”。
如果你也有上面的这些情况,要注意了,你可能患上了“剥脱性唇炎”。
“剥脱性唇炎”是怎么回事
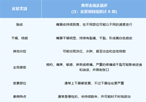
剥脱性唇炎指的是发生在唇红部或皮肤与唇黏膜过渡带的炎症。它的主要特点是:
具体表现大概就是下面图片这样:
这种唇炎一般同时影响上唇和下唇,但偶尔也会出现只影响一侧嘴唇的情况(通常是下唇)。
数据显示,剥脱性唇炎在 30 岁以下人群中最为常见。不过,少数中老年人也会受到影响,只是比例不是那么高而已。
女性出现剥脱性唇炎的概率更高,女性与男性的患病比例约为 3~4:2。
不过要注意的是,唇炎的类型有很多,好多其他的唇部问题可能表现和剥脱性唇炎类似,比如口角炎、剥脱性唇炎等等,一般人很难分清。
所以,如果确实有嘴唇长期、反复的脱皮和干裂,这时最好是就医,看皮肤科医生或者口腔黏膜科医生,进行针对性的评估。
口角炎:这是感染、剌激或是过敏等因素引起来的嘴角发炎、红肿和疼痛。
湿疹性唇炎:这是刺激、过敏、体质等因素引起来的嘴唇红肿、干燥、脱屑、干裂、瘙痒等病变。
人为性唇炎:这是咬唇、吮吸等不良习惯或自伤行为造成的唇部炎症,累及嘴唇周围皮肤时也叫做舌舔皮炎。此外,由慢性损伤引起的剥脱性唇炎也属于人为性唇炎。
其他的还有感染性唇炎、光化性唇炎、腺性唇炎……
“剥脱性唇炎”是喝水喝少了吗?
是咬嘴唇咬的吗?
很多人会把嘴唇干燥、脱皮归咎于喝水少,但对剥脱性唇炎来说,情况更复杂。它的发作通常是多种因素共同作用的结果,不能简单用 “缺水” 来解释。
1、不良习惯
唾液中的消化酶会损害嘴唇的保护屏障,如果平常经常舔唇、吸吮、咬唇或者抠唇,容易导致嘴唇干燥、脱皮和开裂。除此之外,口呼吸、吸烟、口腔卫生不良等因素,也会使嘴唇更加干燥,进而诱发舔唇等不良习惯,也有可能导致剥脱性唇炎。
2、情绪问题
研究显示,焦虑和情绪压力是剥脱性唇炎的病因或加重因素,一些患者的病情复发就与新的焦虑发作相关。
3、外界刺激
长期风吹、日晒、寒冷刺激,也可能诱发。
得了“剥脱性唇炎”还会好吗?
遗憾的是,剥脱性唇炎的病程通常是慢性的,可能会持续数年,因此治疗起来确实是具有挑战性的。
不过,也不是没有希望,根据目前的临床经验和研究进展,剥脱性唇炎还是可以很大概率得到缓解甚至完全消退的。
有数据显示,治疗后总体响应率(缓解或改善)可以达到35%到80%的比例,出现缓解或改善的平均时间,大概是治疗2个月后。
应对的关键,在于找出并控制诱发因素,并坚持综合治疗。所谓的综合治疗,指的是护理、药物等多方面的治疗,它们都有帮助作用。
首先,局部使用的润肤剂和保湿剂(如凡士林)就很重要,因为它们可以保持嘴唇湿润、形成保护屏障,并能帮助患者意识到不良习惯,从而减少创伤。稳妥起见,还建议做好防晒和防寒保护。
另外,还需要管理好自己的情绪和行为习惯。许多报告显示,在经历情绪压力、焦虑和抑郁危机时,病情会再次复发,这也可能是因为在压力时期的舔唇习惯加强引起来的。
因此,良好的情绪很重要,必要时可以看心理医生和精神科医生,进行合理的心理治疗。行为修正同样重要,必须努力停止舔唇、抠唇或咬唇等异常习惯。
最后,也是医学干预,那就是用药治疗。这需要由医生把握治疗的细节,包括用什么药、用多久、什么时候调整用量和频率。
常见的药物有2大类,一个是外用糖皮质激素,另一个是外用钙调神经磷酸酶抑制剂,它们的目的都是减轻炎症和症状。
外用糖皮质激素治疗后逐步改善的剥脱性唇炎案例。图片来自参考资料
总之,虽然剥脱性唇炎是一种慢性且容易复发的疾病,但通过专业的医疗干预和对潜在心理因素及不良习惯的管理,相当多的患者都还是能获得明显的改善,甚至达到完全缓解。
希望大家这个秋冬都能守住 “水润唇”,不用再为嘴唇脱皮、刺痛烦恼。不管是热辣火锅还是香甜奶茶,都能吃嘛嘛香!
参考文献
[1] Santos LR, Dick TN, Candreva MS, et al. Challenging of treating patients with exfolliative cheilittis: Report of two cases. J Clin Exp Dent. 2023; 15(5): e431-e436.
[2] Almazrooa SA, Woo SB, Mawardi H, Treister N. Characterization and management of exfoliative cheilitis: a single-center experience. Oral Surg Oral Med Oral Pathol Oral Radiol. 2013; 116(6): e485-e489.
[3] Narayanan D, Rogge M. Cheilitis: A diagnostic algorithm and review of underlying etiologies. Dermatitis. 2024; 35(5): 431-442.
[4] Cai L, Wei J, Ma D, et al. Predisposition of hypersensitivity in patients with exfoliative cheilitis. J Dent Sci. 2022; 17(1): 476-481.
[5] Zhang QQ, Xu P, Sun C, et al. Topical tacrolimus with different frequency for exfoliative cheilitis: a pilot study. J Dermatolog Treat. 2022; 33(1): 550-554.
[6] Exfoliative cheilitis. https://dermnetnz.org/topics/exfoliative-cheilitis
本文转载于快科技,文中观点仅代表作者个人看法,本站只做信息存储
阅读前请先查看【免责声明】本文来自网络或用户投稿,本站仅供信息存储,若本文侵犯了原著者的合法权益,可联系我们进行处理。 转载请注明出处:https://m.5aksw.com/w/38476.html





